江苏新泉股份:拟通过全资子公司在马来西亚投资4200万美元设立子公司

江苏新泉股份:拟通过全资子公司在马来西亚投资4200万美元设立子公司

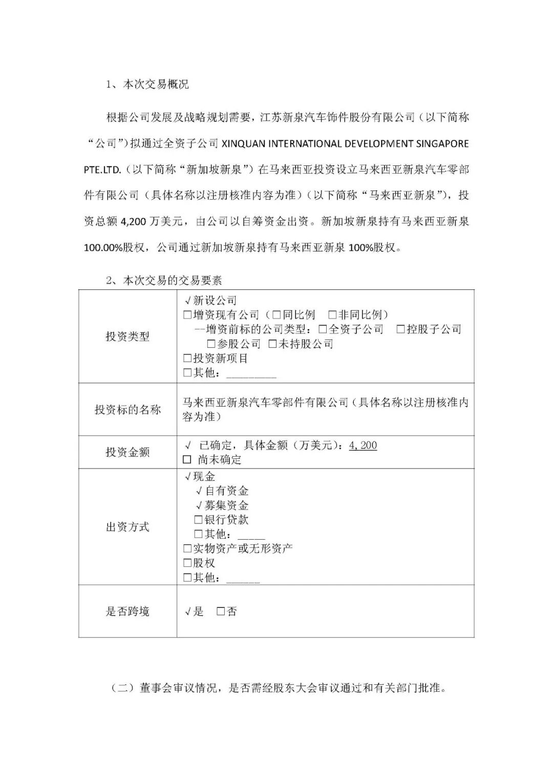
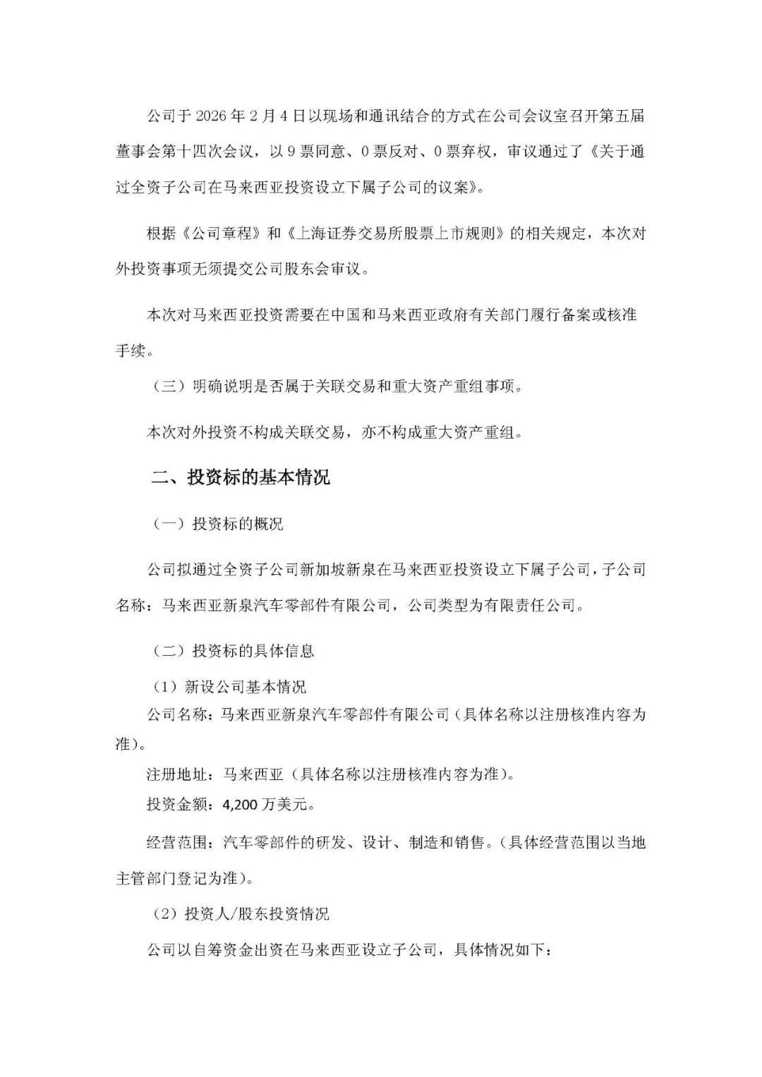
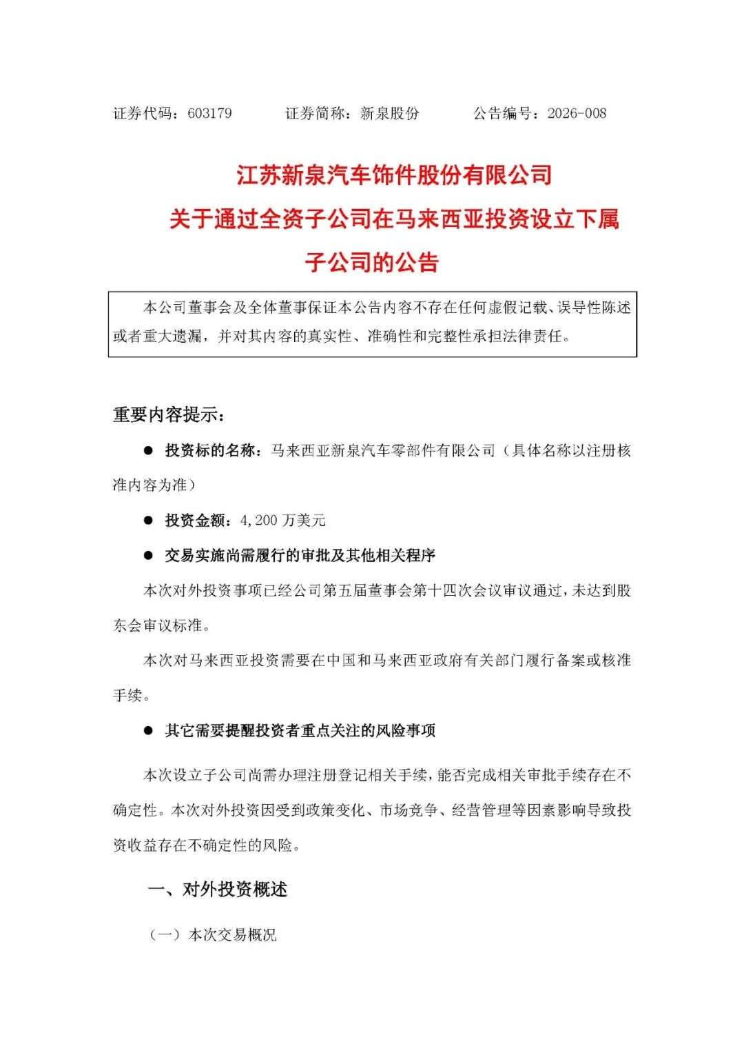
新泉股份(603179)公告,公司拟通过全资子公司XINQUAN INTERNATIONAL DEVELOPMENT SINGAPORE PTE.LTD.在马来西亚投资设立马来西亚新泉汽车零部件有限公司,投资总额为4200万美元,资金来源为自筹资金。本次投资已经公司第五届董事会第十四次会议审议通过,无需提交股东大会审议。新设立的子公司将从事汽车零部件的研发、设计、制造和销售业务。本次投资旨在服务公司客户,拓展海外市场,推进公司全球化战略进程,提升市场地位和综合竞争力。

本站部分内容整理自公开网络资料,若侵犯了您的隐私或版权,请及时联系我们,我们将迅速处理或删除相关信息。阅读原文